در ادامه این مطالب را می بینید :
فیلم آموزش ریخته گری با قالب ماسه:
ریخته گری با قالب ماسه چیست ؟
ریخته گری با قالب ماسه ای یک فرآیند فلزکاری باستانی است که امروزه به دلیل سادگی و مقرون به صرفه بودن هنوز در صنعت به طور گسترده استفاده می شود.
در این روش برای قالبگیری فلزات مذاب از ماسه ( ترجیحا ماسه سیلیس) برای ساخت قالب استفاده می شود.
ریخته گری شن و ماسه فرآیندی همه کاره است که می تواند برای طیف وسیعی از فلزات و آلیاژها از جمله آهن، فولاد، آلومینیوم، برنج و برنز استفاده شود.
ریخته گری با قالب ماسه برای تولید قطعات با هندسه های پیچیده مناسب است.
اما ممکن است به اندازه سایر روش های ریخته گری مانند ریخته گری دایکست یا ریخته گری سرمایه گذاری دقیق نباشد.
با این حال، ریختهگری شن و ماسه هزینههای تولید نسبتاً پایین و توانایی تولید قطعات بزرگ را امکانپذیر میسازد و آن را به انتخابی ارجح برای بسیاری از کاربردهای صنعتی تبدیل میکند.
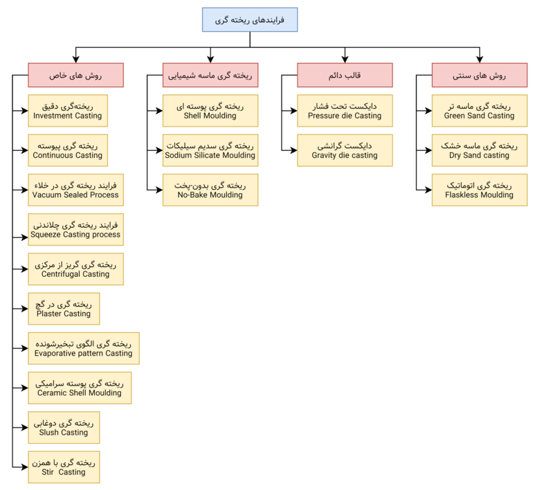
انواع ریخته گری فلزات :

مراحل ریخته گری با قالب ماسه :
شما می توانید مواد معدنی ویژه ریخته گری را در این دسته بندی ببینید. دسته بندی مواد معدنی ریخته گری
مراحل ریخته گری با قالب ماسه تر را در ادامه می توانید ببینید:
الگوسازی: الگو، یک کپی از محصول فلزی نهایی است که قرار است ریختهگری شود.
نمونه اولیه معمولاً از موادی مانند چوب ، فلز یا پلاستیک ساخته میشود که میتواند در برابر گرما و فشار فرآیند ریختهگری بدون تغییر شکل مقاومت کند.
این الگو باید به گونهای طراحی شود که شامل ویژگیهایی باشد تا جریان فلز مذاب و خروج هوا و گازها را تسهیل کند.
در فیلم ابتدای این مطلب می بینید که از ترکیب دو ظرف یک مدل ساخته می شود و حفره مناسب ایجاد می شود.
آماده سازی جعبه قالب گیری:
جعبه ریخته گری با قالب ماسه از دو قسمت کوپ (نیمه بالایی) و درگ (نیمه پایینی) تشکیل شده است و گاهی برای ریخته گری دو بعدی از یک طرف قالب استفاده می شود.
این دو قسمت با یک ترکیب جداکننده پوشانده شده است تا از چسبیدن شن و ماسه هنگام جدا شدن قالب جلوگیری کند.
در بین این دو قسمت اغلب از پودر تالک ریخته گری برای جلوگیری از چسبیدن آنها به هم استفاده می شود.
برای خرید آنلاین تالک ریخته گری روی لینک بزنید: خرید آنلاین تالک ریخته گری
درگ با ماسه های سیلیسی ریز دانه پر می شود که با یک چسب و مقدار کمی آب مخلوط می شود .
برای خرید آنلاین سیلیس ریخته گری روی لینک بزنید: خرید آنلاین سیلیس ریخته گری
معمولاً از خاک رس بنتونیت به عنوان یک چسب معدنی در ترکیب با مواد استفاده می شود یا یک ماده چسبنده مصنوعی به آن اضافه می شود.
برای خرید آنلاین بنتونیت ریخته گری روی لینک بزنید: خرید آنلاین بنتونیت ریخته گری
این مواد در ترکیب با هم به حفظ حالت اولیه نمونه کمک می کند و موجب ایجاد بستر قالب گیری مناسب می شود.
فشرده سازی : الگو در درگ قرار می گیرد و شن و ماسه با استفاده از ابزار فشرده سازی محکم در اطراف آن بسته بندی می شود.
این کار تضمین می کند که ماسه به طور یکنواخت توزیع شده و چگالی مناسبی برای حفظ شکل الگو دارد.

حذف الگو: هنگامی که شن به اندازه کافی کوبیده شد، الگو با دقت برداشته می شود و یک اثر (حفره ی ایجاد شده) در ماسه باقی می ماند.
این حفره با فلز مذاب پر می شود تا قالب ریخته گری را تشکیل دهد.
قرار دادن کوپ : برای ریخته گری با قالب ماسه سه بعدی از نیمه ی کوپ در بالای درگ استفاده می شود و روند فشرده سازی شن و ماسه تکرار می شود.
به این ترتیب نیمه بالایی قالب گذاشته می شود و دو نیمه با استفاده از کلیدهای رجیستر و پین ها تراز می شوند.
ریختن قالب: قالب آماده شده در یک گودال ریخته گری قرار می گیرد و یک سیستم دروازه ای به آن متصل می شود.
در ریخته گری با قالب ماسه ، این سیستم دروازه برای افزایش دقت ریخته گری است و شامل چندین کانال است :
- یک کانال اصلی که فلز مذاب را حمل میکند
- کانالهای کوچکتر که از کانال اصلی به حفره منتهی میشوند
- کانالهایی که اجازه خروج گازها را میدهد و مخزن فلز مذاب را فراهم میکند.
سپس فلز مذاب داخل کانال اصلی ریخته می شود که حفره و سیستم دروازه را پر می کند.

خنک سازی و انجماد: فلز اجازه داده می شود تا در قالب ماسه خنک و جامد شود.
سرعت سرد شدن را می توان با نوع فلز، اندازه ریخته گری و نوع ماسه استفاده شده در قالب کنترل کرد.
جدا کردن قالب: هنگامی که فلز جامد شد، قالب ماسه از هم جدا می شود تا محصول نهایی ریخته گری نمایان شود.
تمیز کردن و تکمیل: محصول ریخته گری تمیز می شود تا شن و ماسه اضافی و فلزی که ممکن است وارد قالب شده باشد از بین برود.
این ممکن است شامل استفاده از ابزارهای تخصصی، مانند آسیاب یا اسکنه، برای برداشتن فلزات اضافه در کانال ها باشد.
همچنین ممکن است محصول ریخته گری به عملیات حرارتی یا ماشین کاری اضافی برای دستیابی خواص مطلوب نیاز داشته باشد.

بازرسی و کنترل کیفیت: محصول ریخته گری با قالب ماسه از نظر عیوب مانند حفره های انقباض، آخال ها، یا نارسایی ها بررسی می شود.
اگر قطعه با الزامات مشخص شده مطابقت داشته باشد، می توان آن را همانطور که هست استفاده کرد یا برای پردازش بیشتر ارسال کرد.
نوشته شده در : دانشنامه پارس اور







